Home
About
News
Product
Honor
Online Store
Recruitment
Contact Us
Tell:
022-26309200
中文
About
Development Path
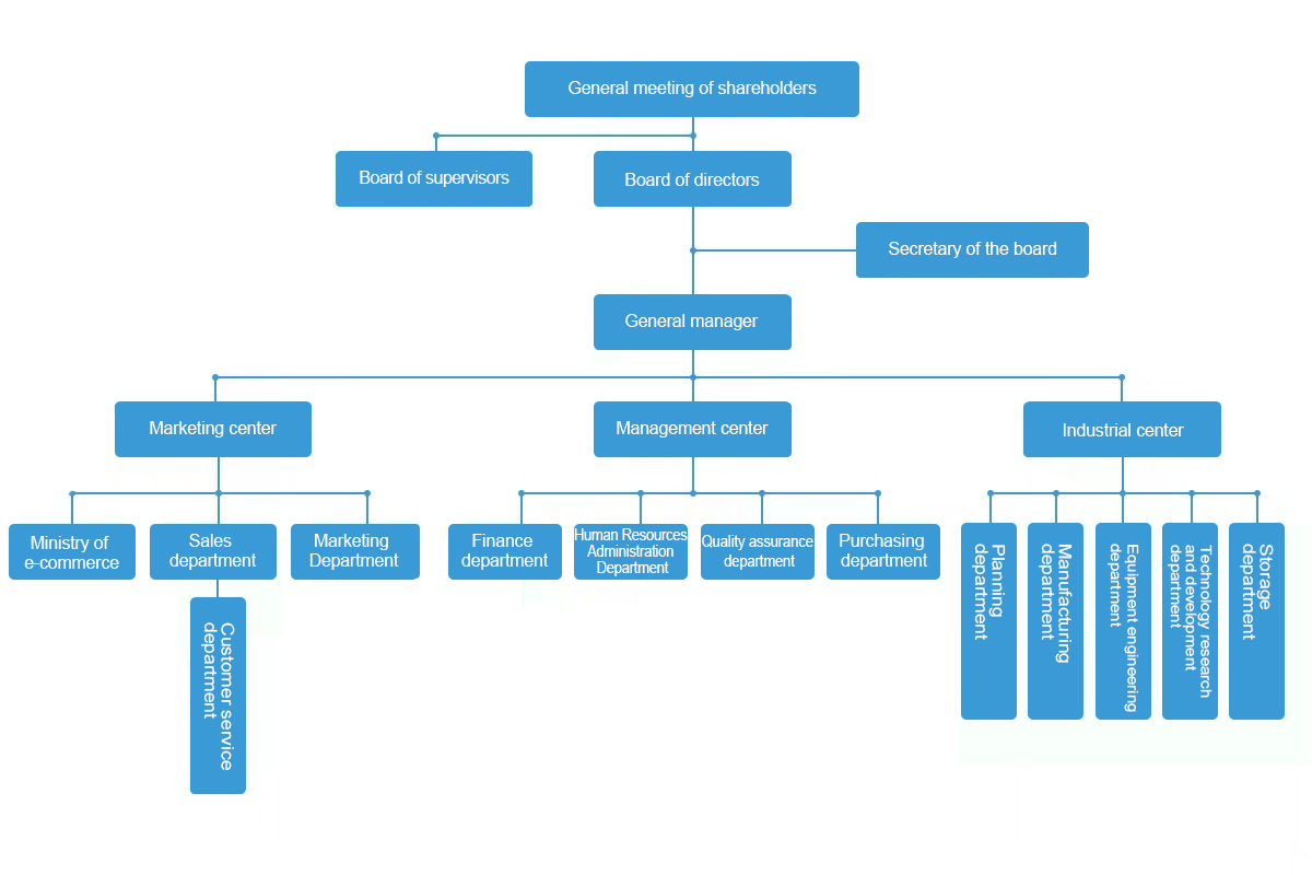
Organization
Scientific Research Strength
Brand Introduction
Organization